GWJ Technology
  • de
  • en-us
  • News
    • Latest News
    • Fairs
    • Job Vacancies
  • Products
    • eAssistant
    • TBK
    • CAD Plugins
    • GearEngineer
    • Roller Bearings
  • Services
    • Software Development
    • Engineering
    • Create Your Gear
    • Workshops
  • Contact
    • Contact us!
    • About us
    • Legal Notice
  • Home
  • Products
  • GearEngineer
General

General

Learn more
Cylindrical Gear

Cylindrical Gear

Learn more
Bevel Gear

Bevel Gear

Learn more
Spiral Bevel Gear

Spiral Bevel Gear

Learn more
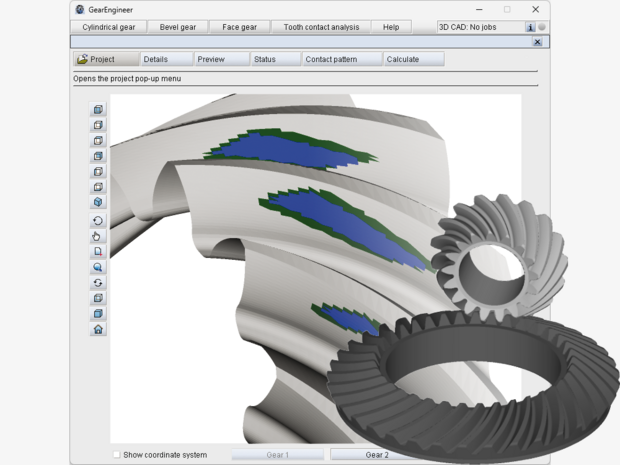
Tooth Contact Analysis (TCA)

Tooth Contact Analysis (TCA)

Learn more
Requirements

Requirements

Learn more

Contact

GWJ Technology GmbH
Celler Strasse 67-69
38114 Braunschweig, Germany

Phone: +49 (0) 531-129 399 0
Fax: +49 (0) 531-129 399 29

Mail: info@gwj⋅de
Web: https://www.gwj.de

  • Products
    • eAssistant
    • TBK
    • CAD Plugins
    • GearEngineer
    • Rolling Bearings
  • Services
    • Software Development
    • Engineering
    • Create Your Gear!
    • Workshops
© GWJ Technology GmbH
Legal Notice Privacy Policy Sitemap
eA
TBK